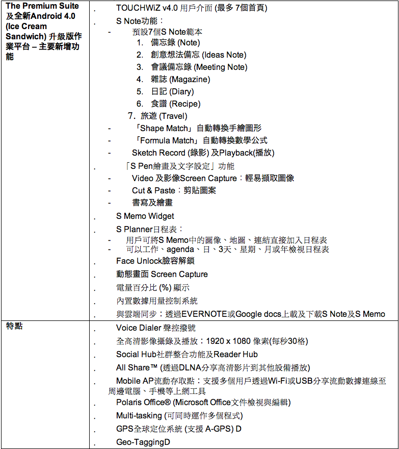
主頁時尚數碼 Samsung GALAXY Note LTE 正式在港發售 03/09/2012 FacebookWhatsAppLinkedinLINEXEmailCopy URL打印 Samsung 正式宣布,Samsung GALAXY Note LTE 正式在香港各銷售渠道發售。GALAXY Note LTE 採用 1.5GHz 雙核心處理器,結合 4G LTE 高速流動數據傳輸技術,讓用戶用戶隨時隨地享受非一般的高速體驗。GALAXY Note LTE 建議零售價為港幣 $5,698 元。 SAMSUNG Galaxy Note LTE 規格 TagAndroidGoogld AndroidSamsungSamsung Note手機時尚數碼 分享 FacebookWhatsAppLinkedinLINEXEmailCopy URL打印 前一篇文章Mercedes-Benz 商用車仁孚維修中心搬址下一篇文章KIA GT Concept 有機會 2013 年正式量產 相關內容 豐田利潤面臨兆級巨額衝擊?中東戰火與美關稅夾擊下的王者試煉 Max Verstappen 出戰 Super GT 備戰紐柏林24小時耐力賽 經典神車再度進化!藤原拓海 AE86 無線滑鼠熱血橫掃辦公室 BYD Sealion 6 DM-i 混能不拍續航力 Volkswagen Golf GTI EDITION 50 以 7 分 44 秒 523... LEXUS 發表全新 TZ 三排座 SUV!將成日系 BEV 巔峰之作? 最新內容 外地新聞 豐田利潤面臨兆級巨額衝擊?中東戰火與美關稅夾擊下的王者試煉 外地新聞 Max Verstappen 出戰 Super GT 備戰紐柏林24小時耐力賽 外地新聞 經典神車再度進化!藤原拓海 AE86 無線滑鼠熱血橫掃辦公室 裝載更多